Logo
Skip to main content
Area-Specific Intranet Links

Intranet Tertiary Navigation

  • Staff Scheduling
  • MyConnection
  • Contacts
  • Log in to View Leader Resources
Logo
For Health Providers, Students & Volunteers

Navigation Menu

  • About SHA
    • About SHA
      • Chief Executive Officer's Report
        • March 7, 2024
        • November 30, 2023
        • September 28, 2023
        • June 1 and 28, 2023
        • March 2, 2023
      • Showing We Care – Living Our Values
      • Belonging, Diversity, and Inclusion Resources
      • Brand
        • Brand Transition Guidelines
        • Brand Transition FAQs
        • Visual Identity and Signage Standards
        • Templates
        • Writing Style Standards
        • Photos, Video and Images
        • Sub-Brand Development
      • News
        • SHA Rounds Newsletter Submissions
        • Leader Resources Submissions
        • SHA Rounds Archive
  • Careers
    • Careers
      • Internal Opportunities
      • External Opportunities
      • Mentorship Program
        • Participant Portal
  • Departments & Programs
    • Departments & Programs
      • A-Z List
      • Community Engagement & Communications
        • SHA Foundation Forum
        • CEC Resources
        • CEC Services
        • Contact CEC
      • Finance
        • Capital Planning and Major Capital Projects
        • Contracting, Procurement & Supply Management
        • Fees & Charges
        • Insurance Services
        • Signing Authority
      • Human Resources
        • Accommodation & Attendance Management
        • Labour & Employee Relations
        • MyConnection
        • SHA Learning & Onboarding
        • Wellbeing
        • Leadership Development
        • SHA CISM Support
        • SHA SCORE™ Survey
        • Staff Safety
      • Integrated Health
        • Clinical Integration
        • Continuing Care
        • Health Networks
        • Palliative Care
        • Primary Health Care
        • Provincial System Flow
        • Psychology Residency & Fellowship
        • Tertiary and Surgical Services
      • Internal Audit
      • Provincial Cascading Huddles​
      • Provincial Clinical and Support Services
        • Building and Environmental Services
        • Laboratory Medicine
        • Nutrition & Food Services
        • Provincial Services - Community Care
        • Pharmacy Services
      • Quality, Safety and Information
        • Accreditation
        • Clinical Standards
        • Digital Health
        • Infection Prevention & Control (IPAC)
        • Insights for Better Health
        • Patient & Client Experience
        • Privacy & Health Information Management
        • Quality & Safety
      • SHA Management System
        • Innovation and New Knowledge
        • Leadership Behaviours and Practices
        • People Centred Care
        • Problem Solving Culture
        • Safety Management
        • Spreading Leading Practices
        • Strategy Deployment
        • Visual Management
      • Strategy and Innovation
        • Clinical Pathways
        • Corporate & Clinical Policy
        • Enterprise Risk Management
        • Innovation Awards
        • Large Scale Change
        • Provincial Clinical Networks
        • Performance Measurement
        • SHA Innovates
        • Strategic Planning
        • Contact S&I
      • Team Collaboration Sites
        • Former Regional Collaboration Portals
        • Saskatchewan Health Authority SharePoint Sites
  • Forms & Policies
    • Forms & Policies
      • Forms
        • Clinical Forms
        • Committee Structure Forms
        • Continuing Care Financial Forms
        • Contract Support Services Forms
        • Emergency Medical Services (EMS) Forms
        • Finance Forms
        • Health Information Management Forms
        • Insurance Services Forms
        • Patient Safety and Experience Forms
        • Procurement Forms
        • Quality Improvement Forms
        • Supply Chain Forms
        • Transportation Forms
      • Policy
        • Policy & Clinical Standards Document Finder
  • Health Provider Resources
    • Health Provider Resources
      • Area-Specific Intranet Links
      • Clinical Resources
        • A-Z List - Clinical Resources
      • Hospital Bed Capacity
      • Influenza Immunization Resources
      • Practitioner Resources
        • Bylaws and Rules
        • COVID-19 Information for Physicians
        • Education & Learning
        • Physician SHA Email Transition
        • Physician Skills Enhancement and Deployment
        • ​Physician Town Halls​
        • ​​​Physician Wellness and Support
      • Service Disruption Process
        • Resources
  • About SHA
    • Chief Executive Officer's Report
      • March 7, 2024
      • November 30, 2023
      • September 28, 2023
      • June 1 and 28, 2023
      • March 2, 2023
    • Showing We Care – Living Our Values
    • Belonging, Diversity, and Inclusion Resources
    • Brand
      • Brand Transition Guidelines
      • Brand Transition FAQs
      • Visual Identity and Signage Standards
        • Visual Identity Standards
        • Logo and Font
        • Signage Standards
      • Templates
        • Administrative Templates
        • Design Templates
        • Template Use FAQs
        • Email Signatures
        • Voice Messages and Greetings
        • Webex Virtual Backgrounds
      • Writing Style Standards
      • Photos, Video and Images
      • Sub-Brand Development
    • News
      • SHA Rounds Newsletter Submissions
      • Leader Resources Submissions
      • SHA Rounds Archive
        • 2024 SHA Rounds
          • October 2024 SHA Rounds
          • SHA Rounds November 2024
          • SHA Rounds December 2024
        • 2025 SHA Rounds
          • January 2025
          • February 2025
          • March 2025
          • April 2025
          • May 2025
          • June 2025
          • July 2025
          • August 2025
          • September 2025
          • October 2025
          • November 2025
  • Careers
    • Internal Opportunities
    • External Opportunities
    • Mentorship Program
      • Participant Portal
  • Departments & Programs
    • A-Z List
    • Community Engagement & Communications
      Provide a diverse range of communication services to the SHA
      • SHA Foundation Forum
        • Foundation Forum 2025
        • Foundation Forum 2024
        • Foundation Forum 2023
      • CEC Resources
        Support and self-help tools, news sources, corporate communications policy, and more.
        • CEC Support and Self-Serve
          Self-serve communication tools & resources, help with more complex issues, and a resource finder.
          • Brand Tools
          • Design Templates
          • Media Assistance
          • Other Resources
          • Publishing Tools
          • Video and Photo Resources
          • Writing Tools
        • Communications Toolkits​​​​​​​​​​​​​​​
          Administrative toolkit.
          • Administrative Toolkit
            Administrative tools (Templates, Writing, Photos, Videos, Visual Identity)
          • Immunization Campaign Communications Toolkit
        • ​​​​Corporate Communications Policy
          Communications policy and SHA media event/facility tour guidelines.
        • News and Information Sources
          SHA newsletters, SHA public website, and SHA social channels.
        • Tips for Improving Team Communications
        • Website Content Management
          Content Strategy and information on requesting web analytics.
          • Adding Website Content
            How to request new online content/webpages.
          • About Content Editors
            Information on adding and removing Content Editors.
          • Content Editor Resources
            Resources for Content Editors, including guides on how to add content to the website.
          • Decommissioning Area-Specific Intranets
            Next steps and Questions and Answers related to decommissioning of fRHA websites and intranets.
      • CEC Services
        List of CEC services and portfolio area descriptions.
      • Contact CEC
        Requests for support and a list of CEC leadership.
    • Finance
      • Capital Planning and Major Capital Projects
        • Functional Planning
        • In Year Request for Capital
        • Parking Services
          • Moose Jaw
          • Nipawin/Melfort/Tisdale and Area
          • North Battleford/Lloydminster and Area
          • Prince Albert and Area
          • Regina
            • Alternate Transportation
          • Saskatoon
            • Alternate Transportation
          • Weyburn and Area
          • Yorkton and Area
          • Rules and Regulations
        • Real Estate
        • Space Management
      • Contracting, Procurement & Supply Management
        • Contract Support Services
        • Procurement
        • SHA Printing Services
          SHA Provincial Printing Services
        • Supply Management
        • Transportation
      • Fees & Charges
        • Acute Care
        • Health Information Management
        • Home Care
        • Long-Term Care
        • Privacy
        • Public Health
      • Insurance Services
        • Regulatory Affairs & Corporate Record Management
          Learn more about the impacts of regulatory requirements and corporate record information management
        • Insurance Claims & Resources
          Insurance Policy Coverage & Recovery/Property Insurance/Certificate Requests
          • Liability Claim
          • Property Claim
          • Construction Insurance
          • Contract Insurance Requirements
        • Contact Us
      • Signing Authority
        Execute an agreement or other binding legal instrument
    • Human Resources
      • Accommodation & Attendance Management
        Accommodations and Attendance Management is a department within Human Resources, under the Organizational Development Employee Wellness portfolio. AAM reports to a Provincial Director and Executive Director and is divided into four areas.
        • Accommodation
          The Saskatchewan Health Authority (SHA) Accommodation Program provides a formalized process to support SHA ill or injured employees who are temporarily or permanently unable to perform their full regular duties.
        • Attendance Management
          The purpose of the Attendance Support program is to assist employees to maintain regular attendance at work and to establish the process for consistent and reasonable administration of the program throughout the SHA.
        • Return to Work Plan
          Return to work (RTW) is an important aspect of recovery.
      • Labour & Employee Relations
        • Harassment Free Workplace
          Support and self-help tools.
      • MyConnection
      • SHA Learning & Onboarding
        • SHA Learning
          • Online Learning Progress Report
            Are you a supervisor looking to track employee online learning progress? Look here.
          • Resources for Learners
            Are you looking to take a learning module? Find support here.
          • Resources for Learning Developers
            Are you an educator looking to develop or update a learning module? Look here.
            • Join Our Community
              Here you’ll find resources to support our community of learning developers.
            • Learning Framework
              Learning at the SHA is guided by three primary frameworks. Learn more about them here.
            • Objectives and Outlines
              Here you'll find resources on completing a learner analysis, writing learning objectives and outlines.
            • Build Your Content
              Explore these tools and resources when developing your content.
            • Deliver Your Content
              Explore these resources when you're ready to upload and deliver your content on MyLearning.
            • Evaluation
              Here you'll learn more about assessing the effectiveness of the learning module.
        • SHA Onboarding
          • Resources for Hiring Managers
            • Provincial ID Badge and Access Card Request Forms
          • Resources for New Hires
      • Wellbeing
        • LEARN
          Watch. Listen. Read
        • GROW
          Do. Participate. Practice.
          • Online Cognitive Behavioural Therapy
          • Physical Health & Fitness
            • SHA Fitness Centres
          • Mental Health Assessments
        • Connect
          Tune in. Relate. Renew.
        • Reach Out - Get Help
      • Leadership Development
        • Coaching
        • Effective Teams
          • Building Effective Teams Program
        • LEADS in a Caring Environment
        • Leadership Development Opportunities
        • Leadership Essentials
        • Management Essentials
        • Performance Leadership
          Working together to create a workplace experience where people feel like they belong and are safe to learn, contribute and challenge.
          • APP
            • Planning Phase
              • APP Form and Who Needs to Fill it Out
              • How to Fill Out the APP & Goal Setting
              • APP Review Meeting
            • Continuous Feedback Phase
              • Asking for and Receiving Feedback
              • Leading Continuous Feedback Conversations
            • Job or Supervisor Changes, LOA, Retirement, More than One OOS Position, Return to Work (RTW)
            • Year-End Phase
              • Completing the APP
              • APP Year-End Review Meeting
              • Engaging in Difficult Conversations
              • Avoiding Error and Bias in the Performance Appraisal
              • Finalize & Submit APP (Supervisor)
              • APP Validation
              • Rating Results, Eligibility, Salary Increases
          • In-Scope Performance Review
        • Succession Planning
          • Phase 1: Identify Critical Roles
          • Phase 2: Assess Candidates
          • Phase 3: Create Succession Readiness Plan
          • Phase 4: Develop Candidates
          • Phase 5: Move Candidates
      • SHA CISM Support
      • SHA SCORE™ Survey
        • SHA SCORE™ Survey FAQs
        • Action Planning Resources
      • Staff Safety
        • Communicable Disease Exposures
        • Communications and Resources
          • Resources
            Resources available to support the SHA as we work towards our vision of a Safe Workplace, Healthy Workforce.
          • Staff Safety Strategy
          • Staff Safety Talks
            • 2023
            • 2024
          • WCB: G22 Statistics
        • Health-Care Workforce Screening and Return to Work Guidance
        • ICRA
          Individual Client Risk Assessment
          • Resource Library
        • Incident Reporting
        • Occupational Health Committee
          • Inspections
          • Resolving Safety Concerns
          • Work Refusals
        • Respiratory Protection Program
          • Fit Testing
            • Documents & Forms
            • Process Maps
            • Resources
            • Work Standards
          • Respirator Registry
            • FAQs
            • Respirator Registry
            • Training Instructions
            • Work Standards
          • Physicians/Practitioners with SHA Privileges
          • Communications
        • SAFE
          Safety Assurance and Foundations for Employees
          • SAFE - Tools and Resources
        • Violence Prevention & Mitigation
          • Prevention
            • Hierarchy of Controls
          • Reporting and Response
            • De-escalation
            • Emergency Response
          • Repair
          • Education & Resources
        • WHMIS
          Workplace Hazardous Materials Information System
          • Education & Training
          • Safety Data Sheets (SDSs)
          • Labels
          • Chemical Management Library
    • Integrated Health
      • Clinical Integration
        • Provincial Tiers of Service
          Find Tiers of Service definitions (for COVID Care, Medicine, Pediatrics, etc.) for use by health-care professionals, operational leaders and SFCC, supporting documents and communication tools.
          • Summary Documents
            Summary information for ALL SERVICE LINES with completed site assessments.
          • Supporting Information
            Information sheet(s), video(s) and other information on how to use the Tiers of Service.
          • Information by Service Line
            Definitions, tier assignments, maps & checklists for each service line (including not yet assessed).
            • COVID Care
              Tiers of Service documents for COVID Emergency, Inpatient and Pediatric Care
              • COVID Emergency Care
                Tiers of Service definition, map of sites by tier of service and tier-by-tier checklists for COVID Emergency Care
              • COVID Inpatient Care
                Tiers of Service definition, map of sites by tier of service and tier-by-tier checklists for COVID Inpatient Care
              • COVID Pediatric Care
                Tiers of Service definition, map of sites by tier of service and tier-by-tier checklists for Pediatric Care
            • MEDICINE Inpatient Care
              Tiers of Service definition, map of sites by tier of service and tier-by-tier checklists for Medicine Inpatient Care
            • Critical Care
              Tiers of Service definition, map of sites by tier of service and tier-by-tier checklists for Critical Care
            • Maternal & Newborn Care
              Individual site checklists describing the level of Maternal and/or Newborn care provided.
          • Information by Facility
            Service delivery profiles listing the tiers of service available at each facility.
            • INH - North West - Acute Care
              Facility-by-facility quick reference cards, posters, etc. describing the services offered at each facility
            • INH - North East - Acute Care
              Facility-by-facility quick reference cards, posters, etc. describing the services offered at each facility
            • IRH - South West - Acute Care
              Facility-by-facility quick reference cards, posters, etc. describing the services offered at each facility
            • IRH - South East - Acute Care
              Facility-by-facility quick reference cards, posters, etc. describing the services offered at each facility
      • Continuing Care
        • Long-Term Care
          • Special-Care Homes Standard Operating Procedures
          • Suicide Risk Assessment
            • Additional Resources
        • Medication Use and Safety Interdisciplinary Committee (CC MUSIC)
          • Resources
      • Health Networks
        Information and Health Network resources specifically for health-care providers.
        • Health Network Profiles
          • North East
          • North West
          • Regina
          • Saskatoon
          • South East
          • South West
      • Palliative Care
      • Primary Health Care
        • Home Care
        • MUSIC
        • Primary Care
          • Patient's Medical Home
            • PMH Resources
              Discovery Café Express
      • Provincial System Flow
        Designs and provides support for integrated workflow and information for patient workflow practices, sets provincial policies/practice guidelines standards for provincial patient flow.
        • System Flow Coordination Centre
        • Real Time Demand and Capacity/Discharge System
          • Provincial Unit Handouts
            Includes predictability and daily bed flow templates, SCM column, T-System, ALC and discharge definitions and guidance
          • Provincial Work Standards
            Work standards providing guidance on predictability sheets, huddles, daily bed flow, SCM, and RTDC Clinical Standard overview
          • Regina Local Documents
            • Regina Local Unit Handouts
            • Regina Local Work Standards
          • Saskatoon Local Documents
            • Saskatoon Local Unit Handouts
            • Saskatoon Local Work Standards
        • Continuing Care Bed Flow Standards
        • Provincial Overcapacity Management Standards
          • Integrated North
          • Integrated Rural
          • Saskatoon and Regina Overcapacity Protocols
      • Psychology Residency & Fellowship
      • Tertiary and Surgical Services
        • Breast Health Centre - Provider Information
    • Internal Audit
    • Provincial Cascading Huddles​
      Reliable, timely and consistent mechanism for escalation of issues, identification of opportunities for problem solving, and dissemination of information.
    • Provincial Clinical and Support Services
      • Building and Environmental Services
        • Building Services
        • Clinical Engineering, Environment and Standards
          • Clinical Engineering
          • Energy and Environmental Sustainability (EES)
          • Maintenance Programs and Standards
        • Environmental Services
          • Meet the Team
          • What We're Working On
          • Standardization
            • Acute Care Work Standards
            • EVS Product Information
            • Unit Support Work Standards
            • Long-Term Care Work Standards
            • Community Site Work Standards
            • 3sHealth Linen Work Standards
          • Quality & Safety Initiatives
            • Clean Audit Program
            • Foreign Objects in Linen (FOIL)
              • Archived 3sHealth Linen Safer Practice Alerts
              • Archived Linen Services Minutes
            • Long Term Care ABC Clean
          • Bulletins and Newsletters
          • Orientation Resources
      • Laboratory Medicine
        • Anatomic Pathology
        • Genetics and Genomics
        • Histocompatibility and Immunogenetics (HIL)/HLA
        • Laboratory Medicine Compendium
          • Prealbumin, Plasma – Saskatoon
          • West Nile Virus Serology (IgM), Serum - RRPL
        • Laboratory Resources
          • Laboratory Communications
            • Laboratory Leadership Staff Announcements
            • Memos/Bulletins/Events
        • Microbiology
        • Point of Care
          • Abbot iSTAT-1
          • Hemocue WBC
          • Roche Cobas h232
          • Urinalysis - Siemens Multistix 10 SG Reagent Strips
          • POCT Related Documents
        • Requisitions and Completion Aids
          • Anatomic Pathology
          • Histocompatibility and Immunogenetics (HIL)/HLA
          • Microbiology
          • RGH/Pasqua
          • RRPL
          • Saskatoon
            • Anatomic Pathology
            • Chemistry
            • Cytogenetics/Human Molecular Genetics
            • Cytology
            • General
            • Hematology
            • Microbiology
            • Transfusion Medicine
        • Screening Programs
        • Specimen Collection and Transport
          • RRPL
          • Saskatoon
            • Patient Collection Instructions
            • Specimen Collection Containers
        • Transfusion Medicine
          • Blood Components: Monographs & Resources
          • Blood Products: Monographs & Resources
          • Cellular Therapy: Monographs & Resources
          • Obtaining Blood Components and Products
          • Public Health Products & Resources
          • Tissue and Bone Bank Resources
        • Contact Us
          • RGH-Pasqua
          • RRPL
          • Saskatoon
      • Nutrition & Food Services
        • What We're Working On
          • Household Food Insecurity
      • Provincial Services - Community Care
        • Kidney Health (KH)
          • Five Year Work Plan
          • Health-Care Provider Information
            General information about kidney health for health-care providers.
          • Meet the Team
        • Protective Services & Health Emergency Management
          • Health Emergency Management
            • Emergency Response Codes and Supporting Documents
            • Evacuation Toolkit
            • ICS Toolkit
        • Medical Assistance in Dying (MAID)
          Contact information and forms for Medical Assistance in Dying.
          • Provider Resources
      • Pharmacy Services
        • Meet the Team
        • Pharmacy Standards
        • Drug Formulary
          • 2021 Newsletters
          • 2022 Newsletters
          • 2023 Newsletters
          • 2024 Newsletters
          • 2025 Newsletters
    • Quality, Safety and Information
      • Accreditation
      • Clinical Standards
        Clinical Standards set clear standards that advance alignment and value in the delivery of appropriate healthcare within the SHA,
        • Academic Health Sciences
          The Academic Health Sciences (AHS) portfolio supports and fosters learning through educational best practices resulting in safe and sustainable healthcare in the Saskatchewan Health Authority.
          • SHA Clinical Library
            Overview of Library Services with the Saskatchewan Health Authority.
          • SHA Learner Placement Unit
            Learner Placements Information
            • Allied Health-care Learners
            • Medical Learners
            • Nursing Learners
              Information for nursing placements.
            • Out-of-Province Learners
              Information for staff hosting learners from another country or province.
            • Preceptor Recognition
            • Preceptor Toolbox
            • Preceptor Workshops
          • SHA Simulation
            • Book a Session
            • Facilitation Resources
        • Advance Care Planning Program
          • Who We Are / Services Provided
          • Community of Practice
          • Policies, Standards and Procedures
          • Staff Education/Huddle Talks
          • Saskatchewan Medical Order for Scope of Treatment (SMOST)
          • Clinical Forms
          • Green and Yellow Sleeves
          • Proxy / Substitute Decision Maker
          • Conversation Resources
          • Patient Resources
          • Pediatric Resources
          • Implementation
        • Clinical Excellence
          • Antimicrobial Stewardship Program - Provider Information
            Clinical resources including the viral prescription pad and Firstline mobile app.
          • Choosing Wisely Saskatchewan - Provider Information
            The provincial voice for reducing unnecessary tests and treatments in health care with an aim to improving patient safety and appropriateness of care for everyone in the province.
          • Clinical Appropriateness Program - Project Resources
            Resources to help guide research and quality improvement projects.
          • Opioid Stewardship Program - Practitioner Resources
            Opioid resources for practitioners.
            • Clinical Forms
              Including referral forms, consult forms, etc.
            • Continuing Education
              Including courses, conferences, educational resources, etc.
            • Clinical Tools
              For assessment, tapering, management and more.
            • Other Resources
              Including websites, guidelines, apps.
        • Clinical Resources
        • Clinical Document Development
          • Approval Committees
          • Broad Consultation
          • Clinical Standard/Procedure Development Overview
            • Document Development Toolkit
            • Multidisciplinary Clinical Practice Oversight Committee (MCPOC)
          • Environmental Scan and Research
          • General Clinical Documents
            Includes learning modules, work standards, algorithms, posters, etc.
            • General Clinical Document - Templates
            • General Clinical Document Approval
            • Archived – Monthly Updates
              • 2024 General Clinical Documents Archiv
          • Implementation
          • Intake and Project Overview
          • Owner and Sponsor
          • Scope of Project
          • Submission Form
          • Working Group and Stakeholders
          • Former Health Region Clinical Policy/Prodedure - Change Request
          • Guides and Checklists
          • Templates
            • Rebranding – Clinical Document Development - Clinical Resources
              Rebranding Former Health Region Documents
          • Resources
          • What is in Progress
          • Monthly Updates
            • 2025 Clinical Documents Archive
        • Professional Practice
          • Allied Health Practice
            Includes information related to Allied Health regulation, including links to Allied Health regulators in Saskatchewan
          • Community of Practice
            Includes information on what a Community of Practice is and links to SHA clinical Communities of Practice
          • Nurse Practitioner Practice
            Includes information related to nurse practitioner regulation, including links the regulatory body in Saskatchewan
          • Nursing Regulation
            Includes information related to nursing regulation, including links to the nursing regulators in Saskatchewan
          • Physician Assistant Practice
            Includes information related to Physician Assistant regulation, including a link to the regulator in Saskatchewan
          • Transition to Practice
            Includes guidance for new graduates of various clinical programs and internationally educated clinical team members new to the SHA
            • NCLEX Support Webinars
        • Meet the Leadership Team
      • Digital Health
        • Clinical Standardization Quality Improvement Program
        • Cybersecurity
          • 2022 Related News Stories
          • 2023 Related News Stories
          • 2024 Related News Stories
          • Training Resources
        • SHA Policies - Supporting Documentation
        • Patient Booking System Training Materials​
          • PBS - Ambulatory Care
            • Training Videos
            • Work Standards
          • PBS - Immunization (COVID-19/Influenza)
            • Onboarding Information
            • Training Materials
            • Training Videos
            • Work Standards
          • PBS - Lab Medicine
            • Training Materials
            • Training Videos
            • Work Standards
        • Sunrise Clinical Manager (SCM)
          • Provincial
          • Regina and Area
          • Saskatoon and Area
        • Virtual Care
          Telehealth, SK Virtual Visit & Home Health Monitoring
          • Telehealth
            Facility-based Clinical Video Conferencing
          • Virtual Care in Clinical Practice
            Clinical standards, registration and documentation principles for Virtual Care.
          • Remote Patient Monitoring
            Collect patient health data in real time
          • Saskatchewan Virtual Visit
            Home-based Clinical Video Conferencing
        • Digital Health Intake Work Standards
      • Infection Prevention & Control (IPAC)
        • Best Practice Recommendations
        • COVID-19
        • Construction
        • Contact Tracing
        • Contact Us
        • Guidelines and Toolkits
          AROs - VHF including Ebola Disease – Measles – Mpox
          • Antimicrobial Resistant Organisms (ARO)
          • Measles
          • Mpox
          • Viral Hemorrhagic Fever Including Ebola Disease (VHF/EBOD)
            • Tools Everyone Needs
              • PPE Donning and Doffing
            • VHF/EBOD Patient at YOUR Site
              • Non-Assessment Sites
                Sites other than RGH or SPH
              • Regina Assessment Site
                Regina General Hospital
              • Saskatoon Assessment Site
                i.e., St. Paul’s Hospital
        • Hand Hygiene
          • General Information
            SHA Hand Hygiene Policy - Hand Hygiene Posters - Steps to Performing Hand Hygiene Video - Hand Hygiene Corrective Action Plan
          • Clean Hands Auditor Training
            Training Videos - Auditor Guide - Hand Hygiene Scenarios
          • Clean Hands System
            Portal - Troubleshooting Guide - User Manual
          • Alternative Auditing Method
            Direct observation not possible
        • Outbreaks
        • Patient Information & Education Resources (PIER)
          Information Sheets
        • Posters and Videos
        • Routine Practices and Additional Precautions
        • Screening Tools
          • ARO Screening
          • Symptom-Based Screening
        • Staff Resources
          Prevention Bundle Education - Information Sheets
        • Surveillance and Reporting
          • Protocols & Tools
          • Reports
        • What We Are Working On
      • Insights for Better Health
        • Ethics
          Ethicists and ethics facilitators support health care professionals with decision-making that improves quality of care and safety, and reduces moral distress.
          • What is Ethics?
            General Information About Ethics
          • Ethics Frameworks
            Information about SHA Frameworks
          • Ethics Consultation
            Information for an Ethics Consultation
          • Ethics Committees
            Information about the 3 Ethics Committees of the SHA
            • Local Ethics Committee (LEC)
              • Local Ethics Committee Chairs
          • Ethics Exchange/Education
            Recorded Ethics Education Sessions
          • Research Ethics
          • Ethics Resources
            Ethics Resources for LEC Members, Physicians and Staff
            • Ethics Orientation
            • Ethics Week
              Information about Ethics Week in November
            • W.F. Mitchell Bioethics Seminar
              Annual Education Session funded through the St. Paul’s Hospital Foundation
            • Ethics Books and Journals
        • Population Health
          • Reports
          • Resources
        • Research
          The Research portfolio supports and leads high-quality collaborative research that enhances the health and health care experiences of Saskatchewan people.
      • Patient & Client Experience
        • People-Centred Care
        • Measuring Patient Experience and Outcomes
          • Contacting Patients via Email: Frequently Asked Questions
          • Information for Patients and Families Sharing Feedback
        • Patient Family Leadership Council
        • Engaging in Patient Research
        • Translation Services
          Accessing SHA Translation Services program.
          • Available Languages
            A list of available languages/dialects.
          • How to Access Translation Services
            Direction on how to access Translation Services.
          • Questions and Answers
            Questions and Answers about Translation Services.
          • Active Offer of French Health Services
      • Privacy & Health Information Management
        • Health Information Management
          Managing the Information Lifecycle of the health record, and registration and information services of the SHA
          • Access and Disclosure Reference Documents
          • Work Standards
        • Privacy & Access
          Working to protect the privacy of patients, clients, residents, employees, and SHA business information
          • Privacy Breach Management
          • Privacy Guidance Documents
          • Privacy Matters Bulletins
          • ​Privacy Training
            • Privacy Training Printable Modules
          • Privacy & Access - Contact Us
          • Access to Information - LAFOIP
          • Privacy Town Halls
          • Privacy & Research
      • Quality & Safety
        Advancing a culture of quality and safety
        • Learning Events & Opportunities
        • Safety Toolkit for Managers
          • Patient Safety
        • Patient Safety
          • Incident Reporting
          • Response
            • Immediate Response
            • Disclosure
        • Outbreak Prevention & Management
          • Outbreak Prevention
        • Client Concerns
        • Quality Improvement
          • 5S
          • Briefcase - Leader Standard Work
          • Briefcase – 5S
          • Briefcase – VSM
          • Briefcase – Visual Management
          • Leaders Standard Work
          • Value Stream Mapping/Process Mapping
          • Visual Management
          • QI Briefcases
          • Resources
        • Patient Safety Talks, Safety Alerts & Safer Practice Bulletins
          • Safer Practice Bulletins
          • Safety Alerts
          • Safety Talks
            • 2022
            • 2023
        • Vanessa's Law – Unsafe Drugs Act
    • SHA Management System
      • Innovation and New Knowledge
      • Leadership Behaviours and Practices
      • People Centred Care
      • Problem Solving Culture
      • Safety Management
      • Spreading Leading Practices
      • Strategy Deployment
      • Visual Management
    • Strategy and Innovation
      • Clinical Pathways
        Useful tools for clinicians to better understand the care options available for various health issues.
        • Acute Stroke Pathway - Provider Information
          Provider information on Saskatchewan's Acute Stroke Pathway.
        • Bariatric Surgery Pathway
          Information on Saskatchewan's Bariatric Surgery Pathway.
        • Cancer Treatment Pathway
          Information on Saskatchewan's Cancer Treatment Pathway.
        • Chronic Obstructive Pulmonary Disease (COPD) Pathway – Provider Information
          Provider information on Saskatchewan's Chronic Obstructive Pulmonary Disease (CODP) Pathway.
        • Chronic Pain Pathway - Provider Information
          Provider information on Saskatchewan's Chronic Pain Pathway.
        • Fertility Care Pathway - Provider Information
          Provider information on Saskatchewan's Fertility Care Pathway.
        • Hip and Knee Pathway - Provider Information
          Provider information on Saskatchewan's Hip and Knee Pathway.
        • Lower Extremity Wound Pathway - Provider Information
          Provider information on Saskatchewan's Lower Extremity Wound Pathway.
        • Multiple Sclerosis Pathway - Provider Information
          Provider information on Saskatchewan's Multiple Sclerosis Pathway.
          • Suspicion of MS
            Symptoms and signs of MS
          • Diagnosis of MS
            Diagnostic criteria and tests
          • Coordination of Care
            Towards multidisciplinary care in MS
          • MS Drugs
            Disease modifying therapies
          • Managing Relapse
            Identifying and treating relapses
          • MS Symptom Management
            Common MS symptoms and their management
        • Pelvic Floor Pathway - Provider Information
          Provider information on Saskatchewan's Pelvic Floor Pathway.
          • Assessment and Treatment Tools
            Resources for providers to use in the clinic
          • Services Outside the Pelvic Floor Pathway
            Options for men, women, and children
          • Frequently Asked Questions
            Answers to providers' frequently asked questions about the Pelvic Floor Pathway
        • Prostate Assessment Pathway - Provider Information
          Provider information on Saskatchewan's Prostate Assessment Pathway.
        • Spine Pathway - Provider Information
          Provider information on Saskatchewan's Spine Pathway.
          • Registration for SHA Employees and Affiliates
            Information on how to register for the Spine Pathway Online Course as an SHA employee.
          • Registration for Non-SHA Employees
            Information on how to register for the Spine Pathway Online Course as a non-SHA employee.
      • Corporate & Clinical Policy
        Guides SHA team members to develop policies that foster accountability, safety, and consistency.
        • Meet the Team
        • Policy FAQs
        • Policy Resources
      • Enterprise Risk Management
        Helps identify, assess, and manage risks across the organization to support informed decision making and achieve strategic goals.
      • Innovation Awards
      • Large Scale Change
        Mobilize partners, facilitate process and create momentum for system transformation.
      • Provincial Clinical Networks
      • Performance Measurement
        Using measurement for decision making and to evaluate impact.
      • SHA Innovates
      • Strategic Planning
        Assisting in the facilitation, development, and implementation of the SHA’s annual and multi-year plans.
        • SHA Planning Toolkit
        • SHA Roadmap Resources
          • Goal: Our People
          • Goal: Responsive Mental Health and Addictions
          • Goal: Seamless Care
          • Goal: Finance, Information and Infrastructure
      • Contact S&I
    • Team Collaboration Sites
      SharePoint sites as a tool in support of team collaboration
      • Former Regional Collaboration Portals
        You can only access the portal for which you have been granted permissions (i.e. your former Region)
      • Saskatchewan Health Authority SharePoint Sites
        A list of department/project SharePoint sites.
  • Forms & Policies
    • Forms
      Standardized clinical and non-clinical forms will be an important aspect of the evolution of the new organization
      • Clinical Forms
        • Clinical Form - Templates
        • Clinical Forms Committee
        • Clinical Forms Catalogue
          Forms used in a clinical setting
        • Clinical Form Guidelines
          Guidelines for clinical forms that are not intuitive to complete
        • NISS
          Nursing Information System of Saskatchewan. Includes NISS forms catalogue and user manuals.
        • Archived – Monthly Updates
          Includes previous months list of new, revised and archived clinical forms
          • 2024 Clinical Forms Archive
      • Committee Structure Forms
      • Continuing Care Financial Forms
      • Contract Support Services Forms
      • Emergency Medical Services (EMS) Forms
      • Finance Forms
      • Health Information Management Forms
      • Insurance Services Forms
      • Patient Safety and Experience Forms
      • Procurement Forms
      • Quality Improvement Forms
      • Supply Chain Forms
      • Transportation Forms
    • Policy
      • Policy & Clinical Standards Document Finder
  • Health Provider Resources
    • Area-Specific Intranet Links
    • Clinical Resources
      • A-Z List - Clinical Resources
        • Anaphylaxis
          Includes Clinical Procedures, clinical forms, patient handout and other resources to guide staff.
        • Assessment Tools
          • BSO-DOS Resources
          • Early Warning Systems
        • COVID-19 Info for Healthcare Providers
          • General Information for All Health Care Providers
            Find general information, visitor restrictions, employee cohorting, travel and self-isolation directives for health care providers, transportation of dangerous goods, ground training and more.​
            • eHR Viewer – Your Source for Critical Patient Information
            • Family Presence and Visitor Restrictions at Health-Care Facilities
            • SHA Ideas – How to Get Involved
            • Safety Information
            • Travel and Self-Isolation Directives for Health-Care Providers
          • Blood Servi​​ces
            Find information about plasma and intravenous immune globulin for treatment of COVID-19, as well as green phase and blood shortage advisories.
          • Clini​cal Practice Re​​so​urces
            Find general clinical practice resources in a variety of health care areas including maternal/children's health, medicine/surgery, critical care, primary and continuing care, and more.
            • General
              Look here for clinical support guidelines and documents with broad applicability
              • COVID Status - SCM and Wincis
              • Code Blue
              • Death During COVID-19 Pandemic
              • Patient Resources / Handouts / Discharge Instructions
              • Proning
              • Respiratory
                Includes High Flow Oxygen, Non-Invasive Ventilation and Tracheostomy
              • Serious Illness Conversation Guides
              • Training - Essential Skills
              • Virtual Care
            • Allied Health
              Allied health documents related to COVID-19.
            • Continuing C​are
              Continuing Care documents related to COVID-19.
            • COVID-19 Pathway
              Clinical information and documents related to the COVID-19 pandemic.
            • Critical Care
              Clinical information, documents and order sets related to COVID-19.
            • Emergency Department
              Clinical information, documents and order sets related to COVID-19.
            • Field Hospitals
              Field hospital documents related to COVID-19.
            • Maternal/Children's Health
              Clinical documents related to the COVID-19 pandemic for maternal and children’s services in Saskatchewan.
            • Medicine/Surgery
              Clinical information, documents and order sets related to COVID-19.
            • Mental Health
              Mental Health information, documents and order sets related to COVID-19.
            • Primary Health Care
              Community clinical care documents related to COVID-19.
            • Professional Practice
              Professional Practice guidance related to a pandemic.​
          • C​OVID-19 Communications Toolkits
            COVID-19 communications tools for health-care professionals.
            • Family Presence: Families as Caregivers Toolkit
          • Facility Signage
            Links to downloadable and printable facility posters and signage.
          • Information for EMS Workers
            ​COVID-19 information specific for Emergency Medical Services (EMS) workers in Saskatchewan.​​COVID-19 information specific for Emergency Medical Services (EMS) workers in Saskatchewan.​
          • PPE/Infection Prevention and Control
            Personal protective equipment resources, infection prevention and control guidelines, cleaning information and more.
            • ​​Safety Bulletins
            • ​​Personal Protective Equipment
              PPE Bulletins, PPE Rapid Updates, appropriate use of PPE, donning and doffing videos, recommendations, posters and additional information
              • PPE Appropriate Use and Guidelines
              • PPE Posters
              • PPE Rapid Updates
            • ​​Infection Prevention and Control
              • General
              • Outbreaks
              • Contact Tracing Documents
            • ​​Joint Statement Principles for Protecting Health and Safety
          • Testing, Screening, Treatment and Medical Directives
            Information is available on testing guidelines, specimen collection, screening, treatment and medical directives.
            • Testing
              • Abbott ID NOW
              • Abbott Panbio Antigen Test
              • COVID-19 Test Supply Ordering
              • eRequisition and Laboratory Information
              • GeneXpert®
              • Health-Care Worker Testing Toolkit
              • Specimen Collection
            • ​​Screening
            • ​​Treatment
            • ​​Medical Directives
            • Outbreaks
          • Vaccine Information for Healthcare Providers
            COVID-19 vaccine information and guidance documents for all clinical team members, including physicians and pharmacists.
            • Eligibility to Receive the COVID-19 Vaccine
              Includes information on primary series and booster doses
            • Training Information for Healthcare Providers​​
              Includes immunizer learning modules and Panorama Entry
              • Vaccine Hesitancy
                General Information
              • Panorama Entry Information/Training
                • Panorama Regular Entry
                  Policy and Regular Entry Training
                • Panorama Quick Entry
            • Information for Individuals Receiving Vaccine
              Includes information sheet and screening questions.
            • Consent
              Includes Contraindications and Precautions, guidelines for obtaining consent, forms and privacy block request information.
            • Vaccine Storage and Handling
              Includes ordering, receiving, repackaging, cold chain/temperature monitoring, wastage/supply problem, transportation, and vaccine distribution tracking system information.
            • Vaccine Preparation
              Includes preparation for use posters and vaccine vial verification cards.
              • Preparation for Use Posters
              • Product Verification Cards
            • Clinical Procedures
              Includes clinical procedures and medical directives.
            • Order Sets
              Includes current order sets available.
            • Vaccine Documentation
              Includes documentation guidance, forms and a link to Panorama training.
            • Adverse Events Following Immunization (AEFI)
            • Monographs
            • Vaccine Clinics​​
              Includes set up, screening posters, pop up vaccine clinics, post vaccination observation areas and Ministry of Health vaccine clinic links.
        • Cardiosciences Resources
        • Cleaning and Disinfecting - Products and Practices
        • Clinical Documentation & Communication
          Includes Clinical Documentation and Communication Standards, regulatory information, legislative information and education resources
          • Key Messages
            Includes multidisciplinary one-pager information sheets with CDCS to refer to and orientation module links
          • Orientation/Training Resources
            Includes online access instructions to orientation modules as well as PowerPoints for reference
        • Clinical Equipment and Products
          Information on clinical equipment and products. Includes backorders and product recalls.
          • Arterial Blood Gas Syringes
          • Chest Drains
          • Compression Products
            Includes Coban™ compression products.
          • Controlled Medication Waste Disposal Systems
            Includes Cactus Sink, Pharma Lock and Rx Destroyer Systems
          • ECMO
            Extracorporeal Membrane Oxygenation
          • Enteral Feeding
            Includes various enteral feeding products and pumps.
            • ENFit
              Feeding Tubes
            • Kangaroo Pumps
              Feeding pumps and bags.
          • Glucose Monitors
            Includes Continuous Glucose Monitors (CGM) for Acute Care, Long Term Care and Home Care Settings
          • Hemodialysis Machines
          • High Flow Oxygen Therapy Devices
            (AIRVO™ and Optiflow™​ ​​)
          • Intrauterine Suction Device
          • Nebulizers
          • Orthotics
            Includes guidance documents for orthotic appliances
          • Ostomy Products
          • Oxygen Supplies
          • Resuscitation Supplies
          • SecurAcath®
            PICC line securement device
          • Skin Preparation Products
            Includes products used to prepare skin for treatments and procedures.
            • ChloraPrep
              Patient pre-operative skin preparation product.
          • Solutions
            Includes IV and non-IV solutions
            • IV Solutions
            • Non IV Solutions
          • Supraglottic Airways
          • Surgical Clippers
            Includes conversion poster and vendor resources
          • Teladoc Robot
          • Urinary Catheters
            Includes indwelling, intermittent and suprapubic catheter information
            • Indwelling Catheter
            • Suprapubic Catheter
          • Vascular Access Devices
            Included PICCS, Ports, CVADS, etc.
            • Central Venous Access Device (CVAD) – Pediatric and Neonate
            • Peripherally Inserted Central Catheter (PICC)
              Includes clinical procedures and learning modules
            • Ports
              Vendor documents
        • Communication Health
          Includes early hearing patient and provider resources
          • Early Hearing
            Includes patient and provider resources
            • Patient Resources
            • Provider Resources
        • Delirium Resources
        • Diabetes Resources
        • Ear Irrigation Resources
        • Emergency Medical Services (EMS)
          Includes resources for paramedics, EMTs as well as information on Community Paramedicine
        • End of Life Resources
          • Expected Death at Home
        • Enteral Feeding
          • Implementation Resources
          • Clinical Standard and Procedures
          • Learning Modules / Training
          • Related Resources
          • Order Sets
          • Patient Resources
        • Fall Prevention & Injury Reduction
          • Long Term Care
            • Fall Prevention and Injury Reduction Board Posters
        • Foot Care
          Includes clinical procedure and resource documents for foot care and assessment
        • Harm Reduction
        • Immunization
          Includes clinical resources and guidance for immunization such as COVID-19, influenza and monkeypox.
          • Immunization Resources
        • Kidney Health Programs
          Includes health-care provider and patient resources as well as a link to the Kidney Health Program public website
          • Hemodialysis Program
            • Nikkiso Troubleshooting Videos
          • Kidney Health Clinics
          • Kidney Stone Prevention Clinic
          • Peritoneal Dialysis Program
          • Red Blood Cell Exchange Program
        • Learning/Education
          • Elsevier - Emergency Nursing Orientation
          • Learning Modules
          • Life Support Programs
          • Trauma Informed Practice
          • Webinars
            Internal/external learning opportunities
        • Maternal/Children's Health Resources
          Guidance documents on various topics and includes direct link to Mom & Kids Saskatchewan.
          • Acute Hepatitis in Children
            Includes learning package, case report form and parent handout.
          • Baby Friendly Initiative
            Includes procedures, assessment tools and patient resources
          • Eat Sleep Console
          • HIV - Maternal and Newborn
            Includes distribution memo, clinical forms and order sets.
          • High Flow Oxygen - Pediatric
            Includes clinical procedure and algorithm related to pediatric high flow oxygen
          • Intrapartum Care
          • Maternal Sepsis
            Includes distribution memo, learning package, algorithm and order set.
          • Pediatric Early Warning System (PEWS)
          • Pediatric Goals of Care
          • Pediatric Procedural Sedation
          • Postpartum Hemorrhage
          • Respiratory Syncytial Virus (RSV)
          • Syphilis
        • Medical Directives
        • Medical Imaging Resources
          • MRI
            • Conventional MRI
            • Portable MRI - SWOOP
          • Modified Barium Swallow Resources
          • Radiology
        • Medication Resources
          Monographs, MedRec, Medication Safety, Stewardship programs and Ministry of Health information
          • Anticoagulation Management Services (AMS)
          • Controlled Medication Waste Disposal System
          • Controlled Substances
          • High Alert Medications
          • Medication Administration
            Includes documentation standards and MAR examples
          • Medication Reconciliation
            • Best Possible Medication History (BPMH)
            • MedRec Audits – Clinical Resources
            • MedRec on External Transfer
          • Medication Safety
          • Medication Toolkits
            Includes bundles of resources for medications such as education, forms, order sets, etc.
            • Acetylcysteine
            • Buprenorphine
              Sublocade
            • Buprenorphine/Naloxone
              Suboxone
            • Enoxaparin
            • Iron
            • Ketamine
            • Lidocaine
            • Magnesium Sulfate
            • Naloxone
              • SHA Care Environments
              • Take Home Naloxone
            • Tinzaparin
          • Opioid Stewardship
          • Pharmaceutical Waste
          • Pharmacy Services Department Page
          • Prescriptions
            Includes guidance and templates
          • Sask Parenteral Manual
            Includes the monograph user guide along with drug monographs for all ages
          • Take Home Naloxone
        • Mental Health & Addictions Resources
          Includes resources related to mental health and addictions.
          • Crystal Methamphetamine Information
            Educational resources, clinician practice guides and safety guidelines
          • Electronic Health Record Downtime Clinical Forms
            These forms may be used at any time, but have been developed for downtime events with electronic health records
          • Opioid Stewardship Program
          • Suicide Prevention
        • Midwifery
          Includes clinical forms and patient handouts
        • Neurosciences Resources
          • ALS/Motor Neuron Disease
          • Multiple Sclerosis Resources
          • Stroke Resources
        • Nutrition Resources
          Includes clinical forms
        • Oncology Resources
        • Order Sets
          Includes order sets, submission forms, and news & alerts.
          • Provincial Order Sets
          • Templates & Tools
          • Archived Monthly Update Newsletters
            • 2024 Order Sets Archive
            • 2023 Order Sets Archive
            • 2022 Order Sets Archive
          • Archived News & Alerts
        • Pain Management
          Includes clinical standards, clinical procedures, learning modules, clinical forms, patient handouts and general information on pain management.
          • Pain Management Huddles
            • General
            • Long Term Care
        • Patient Identification
        • Patient Info & Education Resources (PIER)
          Provincial patient information and education resources are available here.
          • PIER Templates
          • PIER Committee
          • Archived – Monthly Updates
            • 2024 PIER Archive
        • Private Care Provider Resources
        • Provincial Education Collaborative Committee (PECC)
          • 2023 PECC Meetings
            • January 11, 2023
            • March 1, 2023
            • April 5, 2023
            • May 3, 2023
            • June 7, 2023
            • September 6, 2023
            • October 4, 2023
            • November 1, 2023
            • December 6, 2023
          • 2024 PECC Meetings
            • January 10, 2024
            • February 7, 2024
            • March 6, 2024
            • April 10, 2024
            • May 1, 2024
            • June 5, 2024
            • September 11, 2024
            • October 2, 2024
            • November 5, 2024
            • December 4, 2024
          • 2025 PECC Meetings
            • January 15, 2025
            • February 12, 2025
            • March 5, 2025
            • April 9, 2025
            • May 7, 2025
            • June 4, 2025
            • September 10, 2025
            • October 8, 2025
            • November 5, 2025
        • Public Health
          Includes public health manuals, along with information and resources related to immunization and public health issues/diseases such as COVID and Monkeypox
          • Animal Exposures
            Includes reporting forms and letters
          • Blood and Body Fluid Exposure (BBFE)
            Includes investigation form, child bite documents, eHealth resources
          • COVID-19
            Includes resources specific to Public Health
          • HIV
            Includes resources specific to Public Health
          • Immunization - Public Health Nurse (PHN)
          • Measles
          • Mpox
            Includes links to Government of Saskatchewan information, along with clinical procedures, vaccine guidance and general resources
            • IMVAMUNE® - Information for Healthcare Providers
            • IMVAMUNE® - Information for Individuals Receiving the Vaccine
          • Syphilis
            Includes staging and management algorithm, checklist, practitioner letter and after care sheets
          • Viral Hemorrhagic Fever (VHF)
        • Recreation Therapy
        • Respiratory Resources
        • SMART Pump Program
          Monographs, Drug Libraries for various infusion pumps, training information, and change request forms.
          • Training
        • Safety and Injury Prevention
        • Sexual Assault Nurse Examiner (SANE)
        • Skin and Wound Community of Practice
          • Healthcare Providers
            • General Skin & Wound Care
            • Additional Wound Resources
            • Assessment/Screening
            • Burns
            • Diabetic Foot Wound
            • Infection
            • Leg Ulcers (Wounds)
              • Peripheral Arterial Leg Ulcers
              • Venous Leg Ulcers (VLU)
            • Moisture Associated Skin Damage (MASD)
            • Nutrition
            • Pressure Injuries
            • Skin Tears
            • Surgical Wounds
          • Practitioners
            • Compression Therapy
            • Skin and Wound Care
          • Product Information
          • Additional Educational Opportunities
          • Skin and Wound Care Audit
            • Audit Tools
            • Audit Results
        • TB Prevention and Control
        • Transfusion Resources
          • Blood Administration
          • Intravenous Immune Globulin (IVIG)
        • Urgent Care Centre
    • Hospital Bed Capacity
    • Influenza Immunization Resources
    • Practitioner Resources
      • Bylaws and Rules
      • COVID-19 Information for Physicians
        ​Information, tools and support physicians need to deliver care in Saskatchewan, whether by virtual visits whenever possible or in person when appropriate.​
        • Essential Services
        • Expansion of Testing Criteria and Discontinuing Self-Isolation
        • Fluency Direct While Wearing PPE
        • ​Information from CPSS - Prescriptions​
        • ​​Letter to Employers Regarding Sick Notes​
        • ​Local Company Offers PPE
        • Medical Imaging Bulletin
        • Medical ​​Imaging in Diagnostics of COVID-19​
        • Meter-Dose-Inhalers (MDIs)
        • Nebulizer to Metered Dose Inhaler Interchange
        • Support For Physician Safety​
        • Services Provided Outside Saskatchewan
        • COVID-19 Skills Inventory and Exposure Reporting
        • Physician Skills Enhancement
        • Clinically Extremely Vulnerable Patients
      • Education & Learning
        • Conferences
        • Courses
        • Online Education & Learning
          • Fluency Direct Dictation Software​
          • Picture Archive Communication System (PACS)
        • Other Education & Learning
      • Physician SHA Email Transition
      • Physician Skills Enhancement and Deployment
      • ​Physician Town Halls​
      • ​​​Physician Wellness and Support
    • Service Disruption Process
      • Resources
        Work Standards, walk-through video, as well as portfolio-specific resources
  • Staff Scheduling
  • MyConnection
  • Contacts
  • Log in to View Leader Resources

Secondary Navigation

  • About SHA
  • Careers
  • Departments & Programs
    • A-Z List
    • Community Engagement & Communications
    • Finance
    • Human Resources
      • Accommodation & Attendance Management
      • Labour & Employee Relations
      • MyConnection
      • SHA Learning & Onboarding
      • Wellbeing
      • Leadership Development
      • SHA CISM Support
      • SHA SCORE™ Survey
      • Staff Safety
        • Communicable Disease Exposures
        • Communications and Resources
        • Health-Care Workforce Screening and Return to Work Guidance
        • ICRA
        • Incident Reporting
        • Occupational Health Committee
        • Respiratory Protection Program
          • Fit Testing
            • Documents & Forms
            • Process Maps
            • Resources
            • Work Standards
          • Respirator Registry
          • Physicians/Practitioners with SHA Privileges
          • Communications
        • SAFE
        • Violence Prevention & Mitigation
        • WHMIS
    • Integrated Health
    • Internal Audit
    • Provincial Cascading Huddles​
    • Provincial Clinical and Support Services
    • Quality, Safety and Information
    • SHA Management System
    • Strategy and Innovation
    • Team Collaboration Sites
  • Forms & Policies
  • Health Provider Resources
  1. Home
  2. Intranet
  3. Departments & Programs
  4. Human Resources
  5. Staff Safety
  6. Respiratory Protection Program
  7. Fit Testing

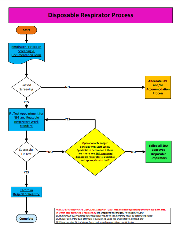
Fit Testing

Respirators come in different sizes and must be properly fit to each individual to ensure that a seal is formed between the wearer an​d the respirator. This is done through fit testing to ensure that the health-care worker (HCW) is wearing the correct size respirator. ​

Please talk with your manager if you require fit testing to an N95 respirator for you daily work.

Documents & Forms
Process Maps
Resources
Work Standards

The Fit Testing Disposable Respirator Process seen below can be found on the Process Maps page.

Refer to Process Maps for a high level overview of the Fit Testing and Fail to Fit processes. Click on the links embedded within each map to see the next step and access relevant documents.

Work Standards provide greater detail of each process specific to your role.

Image
Fit Testing Process Map
Image
Fit Testing Process Map

Footer

Logo
SHA Public Site Terms of Use / Privacy
© Saskatchewan Health Authority 2025

Footer Menu

  • About SHA
    • Chief Executive Officer's Report
    • Showing We Care – Living Our Values
    • Belonging, Diversity, and Inclusion Resources
    • Brand
    • News
  • Careers
    • Internal Opportunities
    • External Opportunities
    • Mentorship Program
  • Departments & Programs
    • A-Z List
    • Community Engagement & Communications
    • Finance
    • Human Resources
    • Integrated Health
    • Internal Audit
    • Provincial Cascading Huddles​
    • Provincial Clinical and Support Services
    • Quality, Safety and Information
    • SHA Management System
    • Strategy and Innovation
    • Team Collaboration Sites
  • Forms & Policies
    • Forms
    • Policy
  • Health Provider Resources
    • Area-Specific Intranet Links
    • Clinical Resources
    • Hospital Bed Capacity
    • Influenza Immunization Resources
    • Practitioner Resources
    • Service Disruption Process
  • Staff Scheduling
  • MyConnection
  • Contacts
  • Log in to View Leader Resources

PCR Information

The Saskatchewan Health Authority acknowledges Saskatchewan as the traditional territory of First Nations and Métis People.

Read more about Truth & Reconciliation.

Title

Content
Footer